河北陆道建筑科技有限公司
首页
走进陆道
企业概况
企业资质
企业荣誉
党建工作
主营业务
项目管理综合服务
零碳园区能碳管理服务
智能建造业务
城市体检及衍生创新服务
智能微电网综合服务
绿色建材全链条服务及光储直柔系统设计服务
业绩案例
新闻动态
公司新闻
行业新闻
中标喜讯
在建项目动态
陆道文化
陆道文化
公司活动
联系我们
行业新闻
首页
/
新闻动态
>
行业新闻
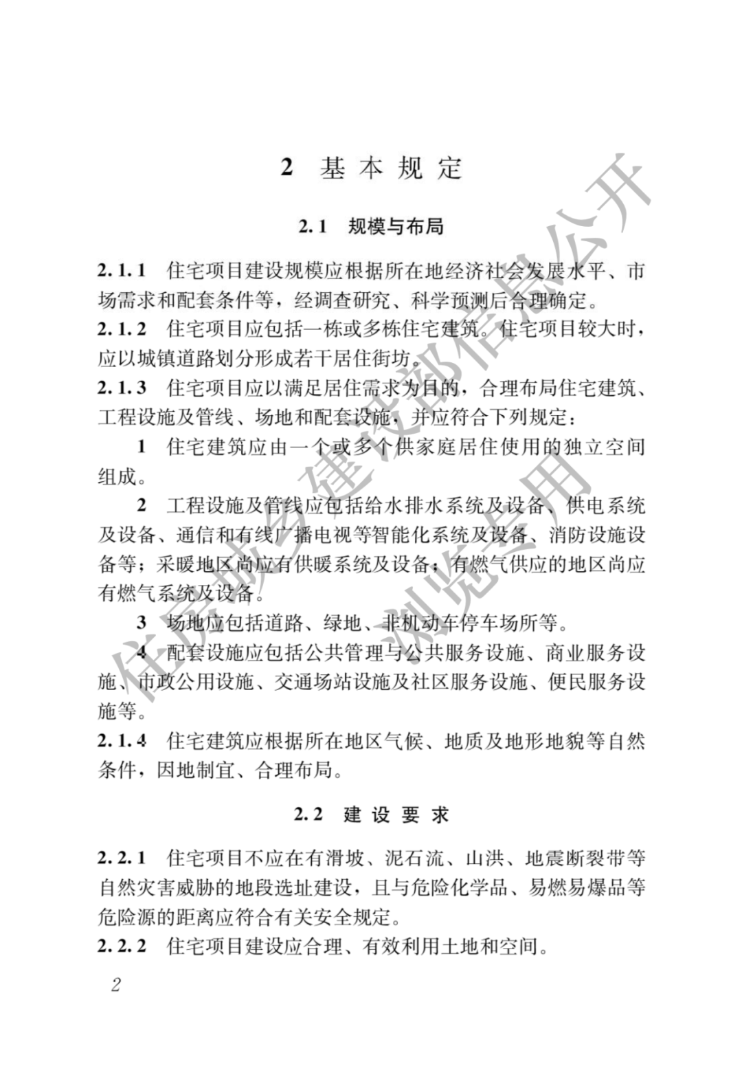
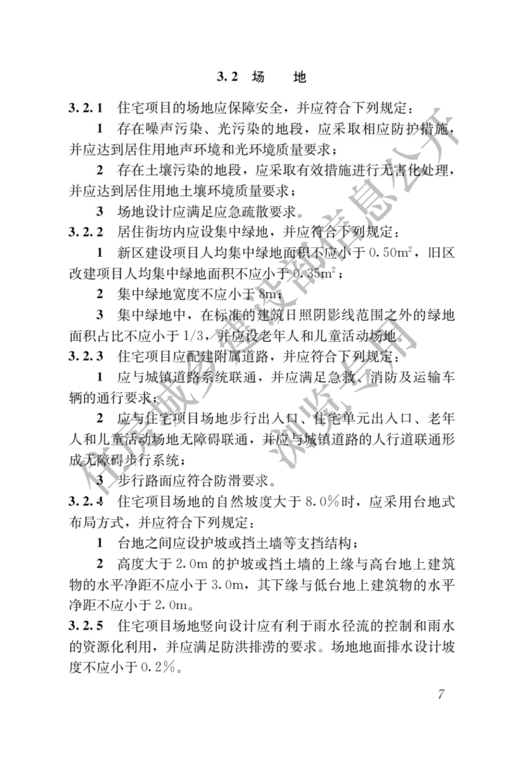
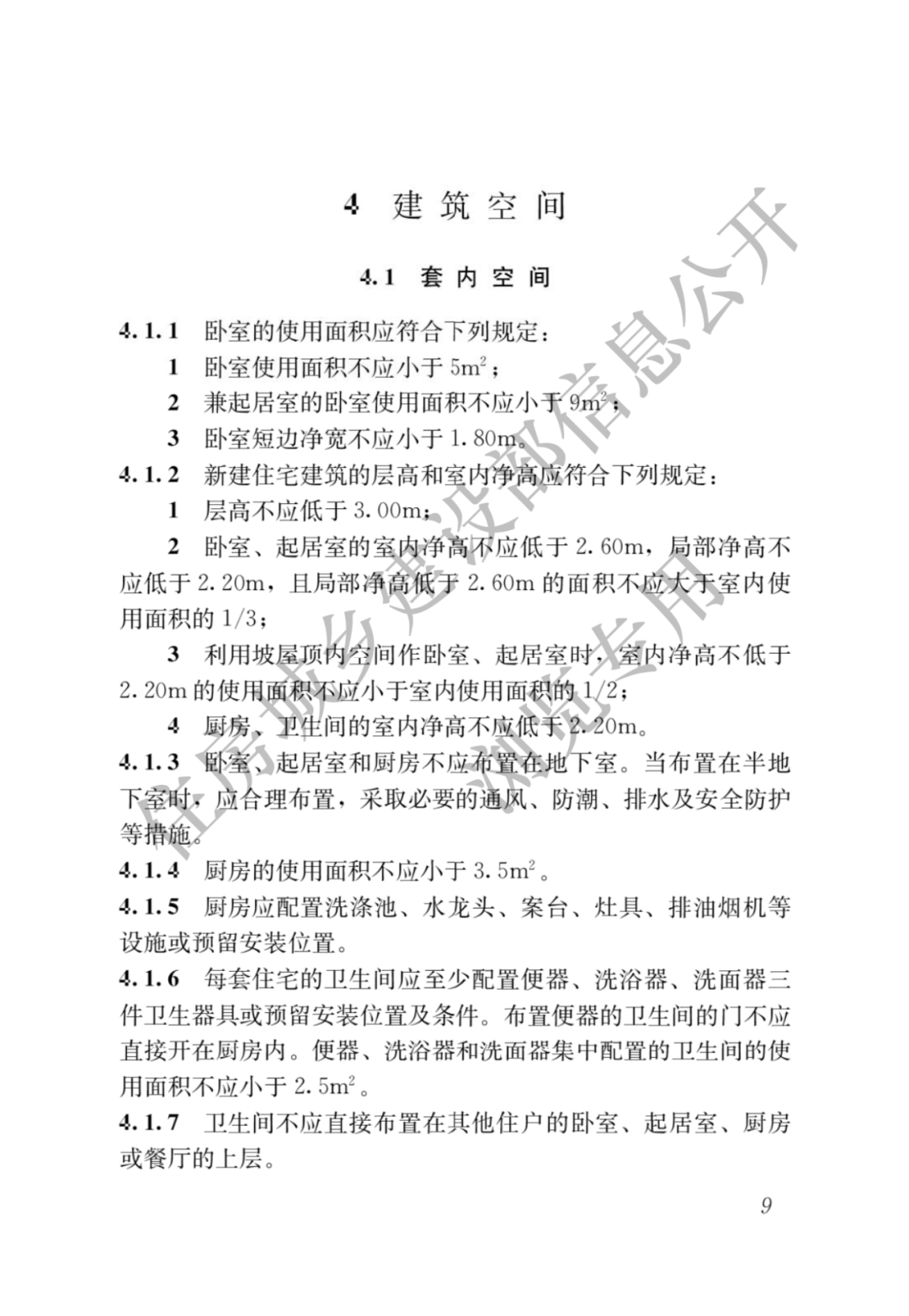
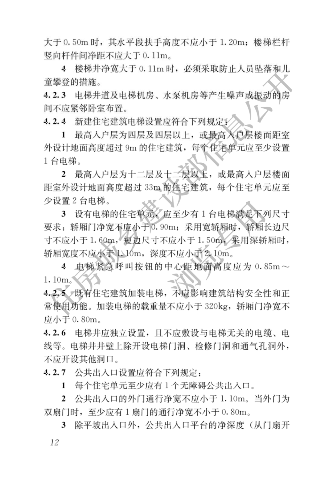
好房子国家标准落地:住建部发布《住宅项目规范》
发布于
2025-05-23 15:22